:::

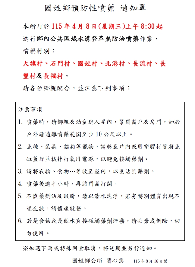
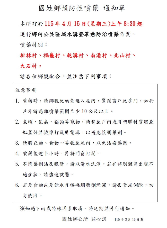
本所訂於4/8(星期三)、4/15(星期三)進行全鄉登革熱防治噴藥工作

公告單位與日期:清潔隊 2026/3/17

各位鄉親大家好

本所訂於4/8(星期三)、4/15(星期三)進行全鄉登革熱防治噴藥工作
時間及路線表如下,請參閱
請注意以下事項
1.噴藥時,請鄉親及幼童進入屋內,緊閉窗戶及房門,如於戶外請遠離噴藥範圍至少10公尺以上。
2.魚種、昆蟲、貓狗等寵物,請移至戶內或用塑膠材質將魚缸蓋好並拔掉打氣用電源,以避免接觸藥劑。
3.請將衣物、食物…等收至屋內,以免沾染藥劑。
4.噴藥後逾半小時,再將門窗打開。
5.不慎藥劑沾及眼睛,請以清水洗淨,若有特別體質出現不適症狀,請儘速就醫。
6.若是食物或是飲水直接碰觸藥劑煙霧,請丟棄或倒除,切勿使用。
7.如遇下雨或特殊因素取消,將延期並另行通知。

國姓鄉公所 關心您

    國姓鄉各村戶外公共區域水溝登革熱防治噴藥 工作時間表                                                                                                                                                                                                            大旗村、石門村、國姓 村、北港村、長流村、長 豐村 及 長福村                                                                                                                                                                                                     柑林村、福龜村、乾溝村、南港村、北山村、 大石村
Top